DESIGNER + ART DIRECTOR
MainFile-thumbnail.png

Carilion Clinic

Carilion Clinic

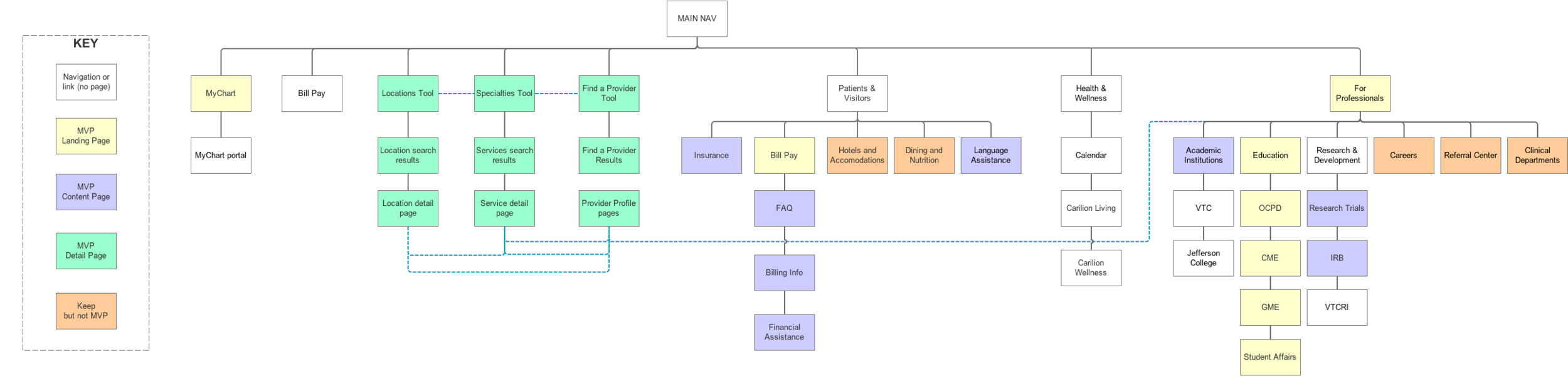
Carilion Clinic needed to update their website to communicate they are patient-focused. The new website would integrate the existing brand identity and be responsive throughout all platforms. The goal was to create a patient-focused mobile experience, optimize valuable content and distinguish between patient and professional content

 INITIAL DISCOVERY PROCESS

Using Lean/Agile system we defined the Features into Epics then Stories and Tasks to work on per sprint. Sprints included UX/UI work and their goals. This system helped us prioritize and keep track of our goals to meet deadlines.

Our initial approach was mobile research and discovery for the website as a whole. We knew that most users were visiting from mobile devices, but what were they looking for and how could we improve their current experience at Carilion Clinic


image-asset copy.jpeg
MainFile-thumbnail.png